Le 10 funzionalità imperdibili per i responsabili tecnici - PARTE 2 |

| Sommario |
|---|
|
Scopriamo le funzionalità di YouCoachApp più interessanti per Responsabili Tecnici |
- leggere tutti i dettagli di quell’allenamento (annotazioni degli allenatori, giocatori presenti, esercitazioni proposte, organizzazione della seduta, ecc);
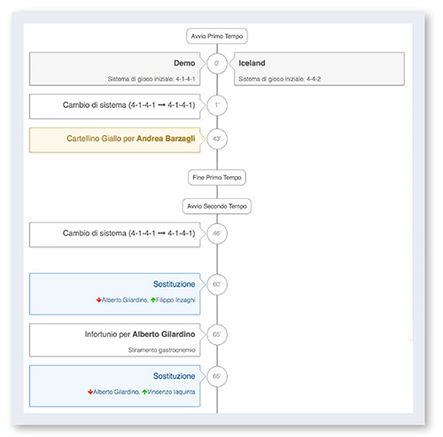
- visualizzare tutte le statistiche relative alla partita selezionata (giocatori convocati, gol fatti/subiti, sostituzioni, cambi di modulo, valutazioni, cronistoria della partita).
- programmazione mensile;
- programmazione settimanale;
- agenda.

7. CONTROLLARE LE STATISTICHE DEGLI ALLENAMENTI E DELLE PARTITE
- “Dashboard” - “Statistiche allenamenti”
- “Dashboard” - “Statistiche partite”
- “Dashboard” - “Statistiche giocatori”
Queste tre funzioni rappresentano un fiore all'occhiello di YouCoachApp poiché da un lato restituiscono al Responsabile Tecnico tutte quelle informazioni aggregate sugli allenamenti, partite e sui singoli giocatori che, in assenza di uno strumento digitale che elabora i dati inseriti dagli allenatori, sarebbe difficile far emergere; dall’altro, queste funzioni permettono di rendere oggettive, tramite dati puntuali e dettagliati, una serie di informazioni delle quali, spesso, gli allenatori non hanno la percezione (o hanno una percezione distorta).
- “Gli allenatori stanno lavorando sugli obiettivi programmati oppure no?”
- “Quanto tempo è stato dedicato agli obiettivi programmati? Le attività sono in linea con gli obiettivi tecnici proposti ad inizio stagione?”
- “Quanti minuti di attività sono stati svolti per fasi degli allenamenti?”
- “Quali mezzi operativi sono stati privilegiati e quali invece non sono stati sufficientemente impiegati?”
- “Quale sistema di gioco è stato prevalentemente utilizzato?”
- “Da quali posizioni del campo provengono i gol subiti dalle squadre e da quali invece provengono quelli fatti?”
- “Come si differenziano i risultati fra partite in casa e in trasferta?”
- “Quanti minuti hanno giocatori i singoli giocatori?”
- “Su quali obiettivi si sono maggiormente allenati i singoli?”
- panoramica su minuti e % dedicate alle fasi dell’allenamento;
- obiettivi allenati, Rilevanza e minuti dedicati agli obiettivi;
- difficoltà degli allenamenti;
- mezzi operativi impiegati in minuti e % sul totale;
- tipologie di proposte (Tecnica, tattica, preparazione atletica) in minuti e % sul totale;

- elenco delle partite giocate e in programma;
- statistiche delle partite, differenziate fra dati complessivi, in casa, in trasferta;
- cronistoria di ogni partita;
- trend delle valutazioni delle partite;
- sistemi di gioco impiegati, differenziate fra dati complessivi, in casa, in trasferta
- dettaglio sui gol e sugli assist fatti e subiti.

- partite disputate e statistiche associate;
- panoramica delle fasi di allenamento in cui il giocatore è stato impiegato;
- obiettivi allenati e rilevanza;
- mezzi operativi e tipologie di esercitazioni in cui il giocatore è stato impiegato;
- gol segnati e assist fatti.
![]()
8. CONTROLLARE IL REGISTRO DELLE PRESENZE

- livello atletico
- livello tecnico
- livello tattico
- personalità.

10. ANALIZZARE I PUNTI DI FORZA/DEBOLEZZA DEI GIOCATORI E CONSULTARE LE SCHEDE DI VALUTAZIONE
- conoscere le considerazioni sui punti di forza e di debolezza rilevati dall’allenatore sui singoli atleti: per visualizzarle, è necessario collegarsi su “Rosa dei giocatori”, cliccare sul profilo di ciascun giocatore quindi “Valutazioni”. Analogamente, lo stesso percorso deve essere fatto dall’allenatore che voglia inserire o modificare queste informazioni;
- studiare le schede di valutazioni sul giocatore compilate dallo staff tecnico nel corso della stagione. Il percorso da seguire è lo stesso del punto precedente.






















































































































































